Close

Academic Advice


If your studies have been impacted or you need support, contact us at SUBUAdvice@bournemouth.ac.uk or  01202 965779, Monday to Friday 10am-4pm.

Academic Advice

Exceptional Circumstances

An exceptional circumstance is an event that has had a negative impact on your ability to study or complete your assessment.

For example:

  • An illness (including mental health) that impacted your ability to attend an exam or meet an assessment deadline or negatively affected your performance in an assessment.
  • Family illness
  • Acute personal difficulties/Domestic disruption

These are just examples, there are many things that can class as an exceptional circumstance.

If the due date hasn't passed for your coursework/exams 

  • If you feel that circumstances have impacted you to the point that they could affect your results, you should talk to your Personal Tutor, Programme Leader or Programme Support Officer to see if you may be able to request a coursework extension or have your exam(s) postponed. See the Extension request/exam postponements section for further information.

If the due date has passed for your coursework/exams 

  • If you have completed your coursework or sat your exam before the full impact of your circumstances are known you should also discuss this with your Personal Tutor, Programme Leader or Programme Support Officer. If you have a valid reason for not reporting this earlier, you may be able to request that your circumstances are considered by the Assessment Board when they are looking at your results. See the Request for board consideration section below for further information.

For further information, you can access the university information on exceptional circumstances.

Appeals

If you are unsatisfied with an academic decision (progression or degree classification) then you may be able to appeal against it.

The academic appeal process allows for an appeal within 10 working days of receiving your official result from the assessment board. 

We recommend speaking with your programme leader once you receive your results to understand them as this may answer your initial questions.

If you are not satisfied with this, we can support you with the appeals process, and please email us at SUBUAdvice@bournemouth.ac.uk or call at 01202 965779.

To make an appeal, you must meet one of the following four grounds. If your circumstances do not meet these, please speak with us but it is likely that you do not have grounds for an appeal.

Grounds on which you can appeal:

An academic appeal can only be considered on the grounds of one of the following:

  1. there has been a material irregularity or significant administrative error in the assessment process;
  2. the assessment was not conducted in accordance with the regulations for the programme;
  3. a student’s performance in assessment has been affected by illness or other factors which, for valid reason(s), they were unable to divulge before the meeting of the Assessment Board (see 6J - Exceptional Circumstances including Extensions: Policy and Procedure)
  4. bias or the perception of bias in the assessment process / consideration of the Appeal

Important to note: If you are appealing under ground 3, please ensure you cover the second part of the ground which, for valid reason(s), they were unable to divulge before the meeting of the Assessment Board’.

You can see further information on BU’s appeal page.

Looking to appeal as you are a few marks off a higher classification?

You can appeal based on the grounds above, but you cannot appeal purely on the fact you are 2% off a higher classification. However, you may be eligible for the 80-credit rule:

‘80 Credit Rule for Level 6 students’

If you are less than 3% away from the next grade boundary (e.g. you have 47+, 57+, or 67+) and have the higher boundary in 80 credits in your final year, the academic board will recommend you are awarded the higher classification.

 The Standard Assessment Regulations (6a) states:

“11.5 Mark profile: where a student achieves an aggregate mark which is not more than 3 marks below a classification boundary (50, 60 or 70) and has at least 80 credits at Level 6 in a higher classification than the aggregate mark, the Programme Board will recommend that the higher classification be awarded.”

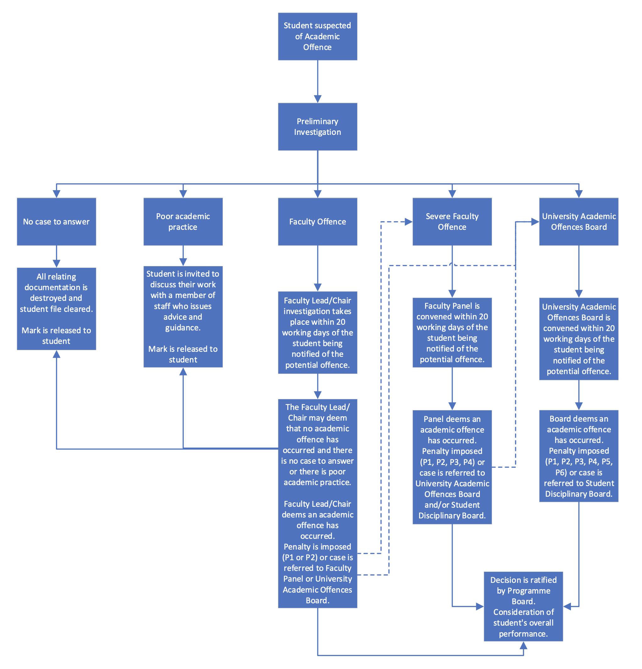
Academic Offences

Academic offences can consist of plagiarism, collusion, cheating, inappropriate use of AI and any other breaches of assessment regulations.

Where the university believes one of the above may have happened, it will be investigated.

If you receive an email from your faculty regarding an Academic Offence allegation, we urge you to get in touch with us as soon as possible. We are here to support you through the process, offer guidance on the policy and procedure and accompany you to a meeting if required.

Please click on the link if you want to know more about Academic Offences.

BU has a useful guide on ‘How to avoid academic offences’.

I am being investigated for an academic offence, what next?

How to prepare

Once you are registered with our service, we will speak with you about the academic offence process, any potential outcomes and how to write a statement, and we will review this for you.

For a statement, we would recommend the following:

  • Try to keep this to one page of A4
  • Be open and honest – did you intend to do what they are accusing you of?
  • Did you have any personal circumstances that impacted your assignment?
  • What is your understanding of academic offences?
  • Explain how you prepared for the assignment/exam/group work
  • Explain what you would do next time to avoid this situation again

Getting support for the meeting

  • We can support you through the academic offensive process, and we would recommend registering as soon as possible to make sure we have time to attend with you.
  • If you are unable to attend the panel due to personal circumstances such as booked hospital appointments or a bereavement, please contact your faculty to ask for them to rearrange.
  • We would strongly recommend you attend, even if you feel nervous as you can receive support from us throughout the meeting.
  • If necessary, we can attend in your place, but this should be a last resort as we cannot speak on your behalf and can only read out your pre-written statement.

What documents should I have been provided with?

You should normally have 10 working days’ notice of the panel and be provided with a set of documents normally at least 5 working days before the panel. The documentation may include:

  • Notes of a Preliminary Consideration meeting
  • Complete annotated assessment, excluding any mark and any feedback to the student
  • Electronic copy of the assessment under consideration (if required)
  • Evidence (e.g. website copies of source material)
  • Unit Guide / Assessment Brief
  • Witness Statements (if applicable)
  • A copy of 6H - Academic Offences: Policy and Procedure for Taught Awards
  • If you have been found guilty of an academic offence before, the report from that panel will also be included

If registering for the service, please email these to us.

What are the potential outcomes?

  • The potential outcomes are explained in Appendix 3 of the Academic Offences Policy and Procedure for Taught Awards. Refer to Appendix 1 to help you identify what potential penalties there are for the offence you have been accused of. 
  • If after reading the Academic Offences Policy and Procedure you find out that you are being accused of a major offence, it is still possible to receive a minor penalty and vice versa. Please ensure to refer to 6H Academic Offences Policy and Procedure for Taught Awards.

Fitness to Practise

BU provides a number of programmes of study where students’ professional suitability to register for and undertake the programmes require assessment and monitoring by the University. BU needs to be satisfied that students admitted to, registering for, and undertaking such programmes are professionally suitable to do so. If concerns are raised they will be dealt with under the 11H Fitness to Practise: Procedure.

The Advice team can offer advice and assistance on Fitness to Practise issues. We can guide you through the procedure, help you work out how best to put forward your point of view, help draft any written responses or submissions which may be required, and accompany you to meetings or hearings.

Support to Study

BU may call a Support to Study meeting or panel if they think that your health may be having an impact on your studies, meaning that you are not reaching your full potential on your course. When BU have concerns that your health (either your physical or mental health) is not allowing you to meet your full potential, they may call a meeting to discuss how you can be better supported and in some cases, if you are ready to be at University at the current point in time. These cases will be managed through BU’s 11J Support to Study: Policy and Procedure.

The Advice team can explain the process, support you at any meetings as well as help you to prepare and get paperwork organised.